一、对比:股权让与担保与股权质押
股权质押为典型担保,指出质人以其所有股权作为质押标的物而设立的质押。《中华人民共和国民法典》第四百四十条明确规定,债务人或者第三人有权处分的下列权利可以出质:(四)可以转让的基金份额、股权。《中华人民共和国民法典》第443第1款明确规定,以基金份额、股权出质的,质权自办理出质登记时设立。其作为一种典型担保,由来已久。
股权让与担保并非法定定义,为非典型担保。关于让与担保的法律规定最先出现于2015年《最高人民法院关于审理民间借贷案件适用法律若干问题的规定》,后2019年11月8日发布的《全国法院民商事审判工作会议纪要》第七十一条首次出现“让与担保”字眼,对让与担保的性质、效力及优先性作出明确规定,而2020年5月公布的《中华人民共和国民法典》第三百八十八条将让与担保合同类型归属于“其他具有担保功能的合同”。2020年11月9日,最高人民法院发布《关于适用〈中华人民共和国民法典〉有关担保制度的解释》的第六十八条、第六十九条首次以法律解释形式明确规定了让与担保制度,明确了让与担保的合同效力、物权效力与股权让与担保的登记股东出资责任问题。
股权让与担保的商业表现形式较为灵活。依据《关于适用〈中华人民共和国民法典〉有关担保制度的解释》第六十九条描述,股权让与担保的表现形式为“股东以将其股权转移至债权人名下的方式为债务履行提供担保”,其常见的股权让担保的商业交易模式为:对内,融资人与投资人签署融资协议、股权转让协议、股权回购协议等明确股权让与的担保功能和到期如何处置股权;对外,投资人获得股权并办理变更登记以明确股权过户。
但究其本质可以归纳为以下要件。依据《关于适用〈中华人民共和国民法典〉有关担保制度的解释》第六十八条,股权让与担保的要件可归纳为:明确担保功能、明确股权过户、明确到期如何处置股权。
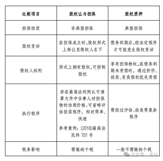
据此,本文归纳总结股权质押与股权让与担保的区别如下:
从法律效果角度出发,股权让与担保与股权质押同为增信措施,是在债权投资的过程中,以股权担保债权的实现。但从交易成本出发,相较于股权质押,股权让与担保商业交易模式中一般涉及两次交易,分别为股权转让和股权回购,需分别缴纳税费,其税费成本更高,但为什么还会产生股权让与担保这种增信措施?股权让与担保的优势体现在何处?
二、核心:保障股权价值把控债权实现风险
相较于股权质押,股权让与担保的更能保障股权价值,有利于债权实现。
理论上,股权让与担保权人兼具外部担保物权当事人的属性和名义股东的内部当事人属性,担保权人可通过名义股东的身份,通过了解公司经营情况、干预公司决策、阻止公司对外担保、参与公司表决等形式保证公司价值不贬损,以保障未来债权的实现。
但实际上,股权让与担保权人仅为名义股东,不当然地实际享有股东权利,是否移交公司经营权并非股权让与担保成立的必要要件。股权让与担保中,让渡股权的根本目的在于担保债权人的债权实现,受让股权的名义股东原则上不享有公司法赋予实际股东的参与决策、选任管理者、分取红利等实质性股东权利。若无相关条款设计、公司决议文件,股权让与担保中的名义股东并不当然享有实际股东权利。
如《最高人民法院公报》2022年第6期(总第310期)昆明哦客商贸有限公司、熊志民与李长友等股东资格确认纠纷案,该公报案例明确股权让与被担保人请求确认自己享有股权的,应予支持。法院认为当事人之间的真实意思是股权让与担保,而非股权真正转让。虽然工商部门登记的股东为担保权人,但工商登记是一种公示行为,为证权效力,股权是否转让应当以当事人真实意思和事实为基础。因此,担保权人仅系名义股东,而非实际股东,其享有的权利不应超过以股权设定担保这一目的。
但法院并未完全排除受让股权的名义股东享有公司法规定的股东所享有的参与决策、选任管理者、分取红利等实质性股东权利,如果当事人之间就股东的权利享有和行使主体进行了另行约定,则应尊重此类民事权利的处分行为。如入库案例吴某诉北京某某公司等公司决议纠纷案(2024-08-2-270-001 / 民事 / 公司决议纠纷 / 北京市第三中级人民法院)裁判要旨明确:股权让与担保情形中,受让股权的名义股东原则上不享有公司法规定的股东所享有的参与决策、选任管理者、分取红利等实质性股东权利,但当事人之间另有约定的除外。
那么,形成何种特殊约定能够使得股权让与担保权人行使股东权利,需要区分看待:
涉及移交公司经营权的条款需综合判定,但不应超出“保障债权实现”的合理尺度。如果涉及特别条款、特殊约定,涉及移交公司经营权,法院会综合考虑担保权人的投资和经营贡献、市场行情等因素,运用利益平衡原则妥善认定。实务中,名义股东的权利边界需结合让担保权人与让与担保人形成的相关条款以及公司决议进行综合认定。
涉及了解公司实际情况的“知情权”的行使也应存在明确约定。虽存在理论认为:“债权人通过股权让与担保可以以股东身份行使股东知情权了解公司经营状况,并通过股东会表决程序限制公司对外担保、投资等涉及股权价值的重要交易”,但实践中,若无特殊约定,股东并不当然享有“知情权”。如(2020)豫1502民初1039号中,法院认为,公司股东知情权是股东基于股东身份依法获得的权利。而股权让与担保,虽名义上是股权转让,实际上是让与担保关系。即:有股权的名分,但无股权投资的实质。关于股东知情权的行使,法院指出不能仅根据公司工商登记的股东情况来判断,还需要考虑股东是否真正作为公司股东行使权利。
据此认为,实践中,若不存在妥善的条款安排与公司决议,股权让与担保权人并不当然享有参与公司经营、表决,了解公司实际经营情况的股东权利,无法享有到股权让与担保的理论优势。股权让与担保中,债权人虽因工商登记取得股东权利的外观,但其真实法律地位仍为担保债权人,而非实际股东。由于债权人并无成为公司股东的真实意思表示,即便其形式上具备股东身份,亦不应被认定为公司法意义上的股东,自然无权主张股东知情权、表决权等股东权利。换言之,与股权质押担保相比,让与担保的实行效力虽强于股权质押,但同时,前期条款设计需要更周密的考虑。
三、优势:优化违约处置效率控制股权处置风险
股权让与担保在违约处置上具有更高的效率。这种效率一方面体现在法律制度的构造层面。股权的让与担保在担保成立时,在法律形式上实际控制被担保的股权,担保权人可以更迅速地处置。另一方面体现在实质处置时,股权让与担保权人根据条款设计了解公司财务情况与经营情况,了解评估价格,还可以通过协商的方式确定股权价格。
因禁止流质,股权让与担保的实现方式,现实践中可分为归属清算型股权让与担保(无正式法渊但存在最高法生效裁判)和处分清算型股权让与担保(存在正式法渊且被司法实践广泛认可)。归属清算型让与担保中,债权人取得担保标的物所有权,并确认担保标的物价值,之后将超出债务价值的部分归还与担保人;处分清算让与担保中,债权人将担保物进行拍卖变卖,变卖价款优先用于清偿债权,多余部分归还担保人。
对于归属清算型让与担保的处置,担保权人可直接主张取得目标股权,担保人仅享有返还超过债务数额部分的请求权。最高人民法院(2019)最高法民申2073号,法院在查明案涉合同真意为股权让与担保的基础上认为,根据合同约定,稀土公司有权决定受让全部担保股权,修水巨通公司并不享有要求稀土公司只能对与债务数额相对应部分股权主张归属的抗辩权,只有对全部股权价款超过债务数额部分请求返还的权利。而稀土公司向修水巨通公司返还多余款项,需修水巨通公司通过反诉提出诉请。本案之中,修水巨通公司并未反诉主张稀土公司返还超过债务数额的部分,二审释明修水巨通公司可就《评估报告》是否依据《股权转让协议》约定确定评估基准日、是否完整考虑江西巨通公司股权价值、是否客观体现所涉矿产资源储量、确定股权转让价款是否公平合理等问题另诉处理,亦无不当。
针对如何确定股权的清算价格,一般以评估机构评估结果为“合理价格”,以当事人协商一致为例外。担保权人需就股权清算价格与债权结算结果差额部分,多退少补。如上述(2019)最高法民申2073号案例中,以第三方《评估报告》为依据,确定股权价格,而(2018)最高法民终751号中,以当事人各方在不能履行到期债务后签署的《补充协议》为依据,确定股权价格。
即使在破产程序下,股权让与担保也被认定为有担保的债权而非劣后受偿的股权,有权优先受偿。《全国法院民商事审判工作会议纪要》第七十一条及《关于适用〈中华人民共和国民法典〉有关担保制度的解释》均强调了股权为“形式上转移”而非“实质上转移”,即使在破产程序中,股权让与担保中“名义股东”应被定性为“债权人”,而并非“股东”。同时,根据《关于适用〈中华人民共和国民法典〉有关担保制度的解释》第六十九条规定,让与担保的权利实现只能参照担保物权的规定优先受偿,故在破产程序中,投资人主张其权利的,也能参照担保物权的实现程序,主张欠付款项优先受偿。如果股权价款高于当期应付全部款项,投资人无权主张该部分权利,超出部分的价款属于破产财产;如果股权价款不足以清偿当期应付全部款项,未受偿部分应作为普通债权在破产程序中受偿。
四、劣势:潜在股东出资责任承担
现主流观点认为,股权让与担保中的“名义股东”为债权人,在成立股权让与担保关系的前提下,无论涉案出资是否到期,担保权人(即债权人、名义股东)均不对公司股东未履行或者未全面履行出资义务、抽逃出资等事由承担民事责任。《关于适用〈中华人民共和国民法典〉有关担保制度的解释》第六十九条明确规定,股东以将其股权转移至债权人名下的方式为债务履行提供担保,公司或者公司的债权人以股东未履行或者未全面履行出资义务、抽逃出资等为由,请求作为名义股东的债权人与股东承担连带责任的,人民法院不予支持。依据上述规定,让与担保权人无需向公司债权人承担出资责任。
但是,股权让与担保过程中,担保权人对公司经营权相关问题的掌握应当在合理范围之内,合理范围应当以保障债权实现的尺度为限,一旦超出该尺度,就产生被认定为“真实股东”的可能,该融资性质被认定为股权融资而非债权融资,所谓的“担保权人”需承担股东责任。若存在明显股权投资特征,担保权人以“股权让与担保”为由进行抗辩的,法院不予支持。
如某信托股份有限公司、范某某追加、变更被执行人异议之诉吉林省松原市中级人民法院(2024)吉07民终135号中,信托公司以“某某信托与松原市某某房地产开发有限公司(以下简称某某公司)之间为借款关系而非股权关系,某某信托实际为某某公司债权人,因股权让与担保模式成为某某公司名义股东,而非其真实股东,不存在未履行的出资义务”为由进行抗辩,人民法院并未支持。法院认为:一般来说,让与担保模式的明股实债投资人目的仅是为了取得固定回报,并不追求对目标公司的股权进行管理和支配,亦不追求对目标公司进行管理和控制。而案涉《百年城信托计划》约定,某某信托增资入股后,修改某某公司章程,向某某公司委派董事,在某某公司经营过程中就重大事项享有一票否决权,对某某公司享有财务审批权和选择管理者等股东权利。上述协议详细约定了某某信托作为投资人参与公司经营管理的各项权利,已经超出了债权债务关系的约定范畴,也不符合借款法律关系的特征,可以确认《百年城信托计划》是股权投资而非融资借款。而《华惠信托计划》履行中,某某信托出资额与其所持51%股权明显不相符合,且某某信托在案涉协议实际履行过程中作为股东实际参与了公司经营管理,故应当认定某某信托的投资性质是股权而非债权……故因某某信托为某某公司的股东,其行为已构成抽逃出资,应追加其为被执行人,应当在其抽逃出资的范围内对某某公司的债务承担补充赔偿责任。对于某某信托提出的即使该公司应承担抽逃出资责任,其责任承担亦应以信托财产为限的主张,缺乏事实与法律依据,法院不予支持。
五、适用场景与前提:标的公司及公司股东配合
与股权质押相比,股权让与担保存在以下优势。首先,从股权取得时间角度来看,取得股权的时点更早。股权让与担保中,股权一经受让,债权人即在名义上取得股权,股权过户在债权人名下,并通过条款设置和公司决议,享有股份股东权益,限制公司对外担保、投资等涉及公司价值从而影响股权价值的重要交易,以保障后续债权实现。从行权效率角度来看,股权质押执行变现程序复杂而漫长,债权人的期限利益以及机会成本损失难以估量,而股权让与担保更加简单、快速、高效,虽归属清算型让与担保并不存在明确法律规定,但存在最高法判例认可该种清算方式,以嗣后当事人协商确定的价格受让股权,多退少补。
但是股权让与担保适用存在现实阻碍。最浅显的阻碍为公示,即标的公司的其他股东是否愿意配合出具有关股东会决议,该股东会决议应当为“股权转让”,否则股权转让可能无法进行工商变更,进而无法产生物权效力,导致债权人无法优先受偿。特别是标的公司为国企、银行类大型企业,更会面临上述实践操作的困难,甚至可能因为政策、程序限制,无法出让股权或出让股权程序太过繁杂,实际阻碍工商登记。同时,债权人为大型企业或国有企业,也可能从政策方面无法受让,因种种现实问题而无法采取该种融资方式。因此,在采取股权让与担保时需专业律师介入,实现前期法律规则把控、全流程交易结构设计与法律文本起草。
虽股权让与担保存在现实阻碍,但股权让与担保仍为解决民营企业“融资难”的问题提供解决思路。《中华人民共和国民营经济促进法》第二十一条明确民营企业可以股权进行质押,降低融资门槛,提供配套服务,提升金融服务可获得性和便利性,从操作层面降低股权质押融资的难度。同为融资手段,股权让与担保也在法理及司法实践中逐渐得到了认可,无论对于投资方或融资方来说,在通过股权担保进行投融资时,可将股权让与担保作为选择之一,根据不同情形选择股权让与担保或股权出质,使得融资方案更加灵活。
六、结论
股权让与担保作为一种灵活高效的非典型担保方式,与股权质押相比,在商事融资中也具有重要价值,能够有效解决小微企业的融资难问题,然而,其操作复杂性及潜在法律风险也要求专业法律团队提供全面支持。未来,随着相关法律法规的完善和司法实践的积累,股权让与担保将在优化营商环境和拓宽融资渠道方面发挥更大的作用。





沪公网安备 31010402007129号